
全国客服热线:
18775376461、13878167728、18172041881
日前,发改委就修改《招标投标法》及《招标投标法实施条例》的征求意见稿,已经签署,并于2017年12月28日起正式施行。其中,最受大家关注的一点是:招标人可以直接确定中标人。
之前,“最低价中标”的法律依据是《招标投标法》。我国《招标投标法》规定,中标人的投标应当符合下列条件之一:“(一)能够最大限度地满足招标文件中规定的各项综合评价标准;(二)能够满足招标文件的实质性要求,并且经评审的投标价格最低;但是投标价格低于成本的除外。”
对于“最低价中标”这个原则,几乎整个制造业企业一致表示,“最低价中标”影响正当竞争、降低产品质量,已经成为振兴实体经济的障碍。“没有哪个企业愿意参与‘最低价中标’,但是现在市场环境被扰乱了,产业链从下游向上游恶性传导:不压价,中不了标;中了标,产品质量往往下降。”业界人士表示。
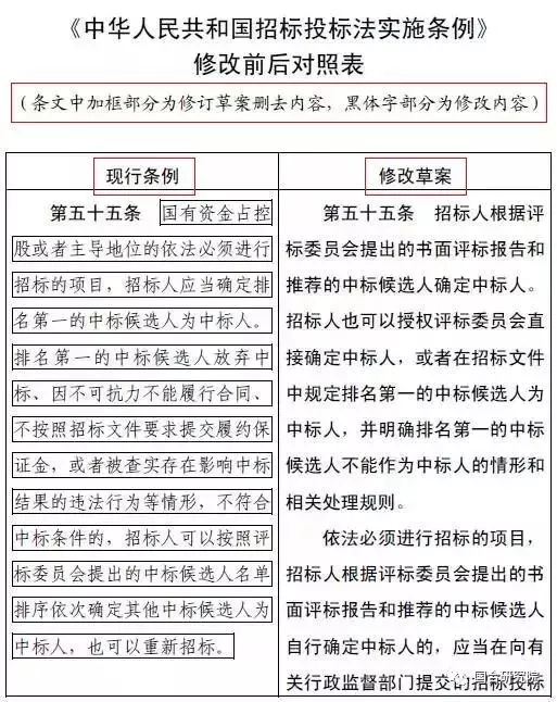
修改之前,排名第一的中标候选人为中标人。
修改之后,招标人可以授权评委直接确定中标人,可以选择第一中标候选人为中标人,也可以不选择第一中标候选人为中标人。
所以,从2017年12月28日开始,即便成为了第一中标候选人,业主也可以不选择其作为中标人。
在今后,产品质量以及客户关系成为权衡是否合作的重要指标,想低价冲标,不做工作直接来投标的,中标会越来越艰难。
此外,日前财政部印发财政部令87号《政府采购货物和服务招投标管理办法》也明确提出,评标委员会认为投标人的报价明显低于其他通过符合性审查投标人的报价,有可能影响产品质量或者不能诚信履约的,应当要求其在评标现场合理的时间内提供书面说明,必要时提交相关证明材料;投标人不能证明其报价合理性的,评标委员会应当将其作为无效投标处理。
该《办法》需特别注意之处如下:
第一、该投标价格与其他投标人相比的价格,参照对象是“其他投标人的价格”,此处不是大家常说的“成本价”,因为“成本价”有时的确很难直接判定,争议也很大,直接与“其他标人的价格”相对比,易操作,例如:若九个投标人,八个投标人报价为1亿左右,另一位若是8000万,可能就需要进行“合理性”解释。
第二、价格明显低于其他投标人的报价情况下,有可能影响产品质量或者不能诚信履约。这里用词是“有可能”,可以认为若价格过低,都存在“有可能”,所以免不了要澄清。
第三、应当要求其在评标现场合理的时间内提供书面说明,必要时提交相关证明材料。这里要注意的是“评标现场合理的时间”,这个意义重大,避免了场外人情,也是说“投标”是否有效,当场决定。
第四、投标人不能证明其报价合理性的,评标委员会应当将其作为无效投标处理。这里用词是“应当”,而不是“可以”,就是该《办法》直接规定这种情况就是“无效投标”。
目前,一些地方在招投标中存在的“低价中标”现象,导致在最低价中标的竞争中,呈现良者退出和劣者胡来的困局。这已经成为企业提升产品质量的突出障碍,亟待治理和规范。而在基建和地产行业。最低价中标往往使承建商无利可图甚至赔本吆喝,承建商的应对手段往往是工程停建、恶意拖欠薪酬等。最低价中标往往从单纯的经济纠纷,发酵成社会问题。
“最低价中标”的时代已被终结了。
以下附《招投标法》和《招投标实施条例》修改前后对照表完整版